About
iRobot® is the leading global consumer robot company that designs and builds robots to empower people to do more both inside and outside of the home. iRobot created the home robot cleaning category with the introduction of its Roomba® Robot Vacuum in 2002 over 30 million robots worldwide.
Problem
• Redesign the iRobot® Home App to enhance the future cleaning experiences for all users.
• Stakeholders want to enter the smart home security market.
Solution
• Build a feature that allows Roomba® to notify homeowners of burgulars in their home while they're gone.
• Add new features with the new iRobot Genius™ using machine for customizing Clean Zones, Keep Out Zones, and cleaning schedules.


On August 25th, I worked with a diverse team of analysts, product managers, and technologists to define, build, and test designs to ship the new major redesign of the iRobot® Home App.
I primarily focused on evolving the homescreen, Smart Maps, and on-boarding set-up to address user pain points revealed through user research and testing sessions.

• Conduct user research with participants to test Smart Map features and gather core project feedback.
• Identify specific needs in the iRobot® Home App and improve the user experience.
• Build a new design system to drive adoption across design, product, and engineering teams.
• Worked with ux writers to write documentation and design system guidance for developers, engineers, and other cross-functional partners.

Initial task
My first project was to familiarize myself with past branding guidelines to propose potential improvements to the existing design systems. After iterating ideas receiving feedback from designers, engineers, and product managers, it guided me towards developing a brand new design system.
Goal
Create a collaborative design system to align design, developer, and engineering teams to improve development hand-off.

Based on stakeholder meetings, I created new components, buttons, and controls to improve the iRobot's design systems and align design, product, and engineering teams. This adaptation was also integrated into iRobot's Mobile Design Manual (MDM) for the iRobot® Home App to provide a better user experience for consumers worldwide.

With increase in violence during the pandemic, I identified a key business opportunity in the market for the company to enter the smart home security market.
In 2002, iRobot aided the U.S. military defense division during the war in Afghanistan. In 2016 iRobot diverted from military and defense work to focus solely on the launch of Roomba® to expand into the household market. Using existing military defense research, I was tasked with designing a new home security feature for the iRobot® Home App.

Opportunity Space
Stakeholders wanted to enter the smart home security market. Crimes such as home invasions, theft, robbery, and other offenses have increased during the pandemic (especially in 2020-2021).This unease is a substantial contributor to the increase in the global security market projected to surpass over $100 billion by 2020-2025.
.png)
LG Robot Cleaner Helps Catch Burglar in Israel
A consumer living in Israel, received multiple photos on his smartphone sent by his LG robot cleaner HOME-BOT that detected the burglar’s movement at his home and took pictures with LG’s HomeGuard™.

Learning the strengths and weaknesses of other smart home security products allowed me to get a sense of a design direction to prioritize that would benefit iRobot and their users.

To further understand different people's experiences during emergency situations and with home security systems, I conducted virtual interviews with a variety of participants.
Based on user research, I identified evidence of negative reactions towards the DIY home security systems, 911 calls, and identified concerns about local crime rates.

Using affinity mapping, I translated user pain points into various categories to solidify a design direction to prioritize. These user research insights provided a strong framework for determining a relevant design direction.

Methods Used
Wireframes
User Flows
Prototyping
User Testing
After designing my initial concept, I tested it to see if I had indeed designed an experience that helped users find a vehicle to help them move. I did this by pitting the current Turo home screen against my newly designed home screen.

To avoid confusion for new and existing users, I carefully constructed a user flow that simplifies user navigation while still leveraging existing UI patterns without changing the functionality of the product.
I worked with engineering and development teams to develop a backend information system that supports the security feature functionality.

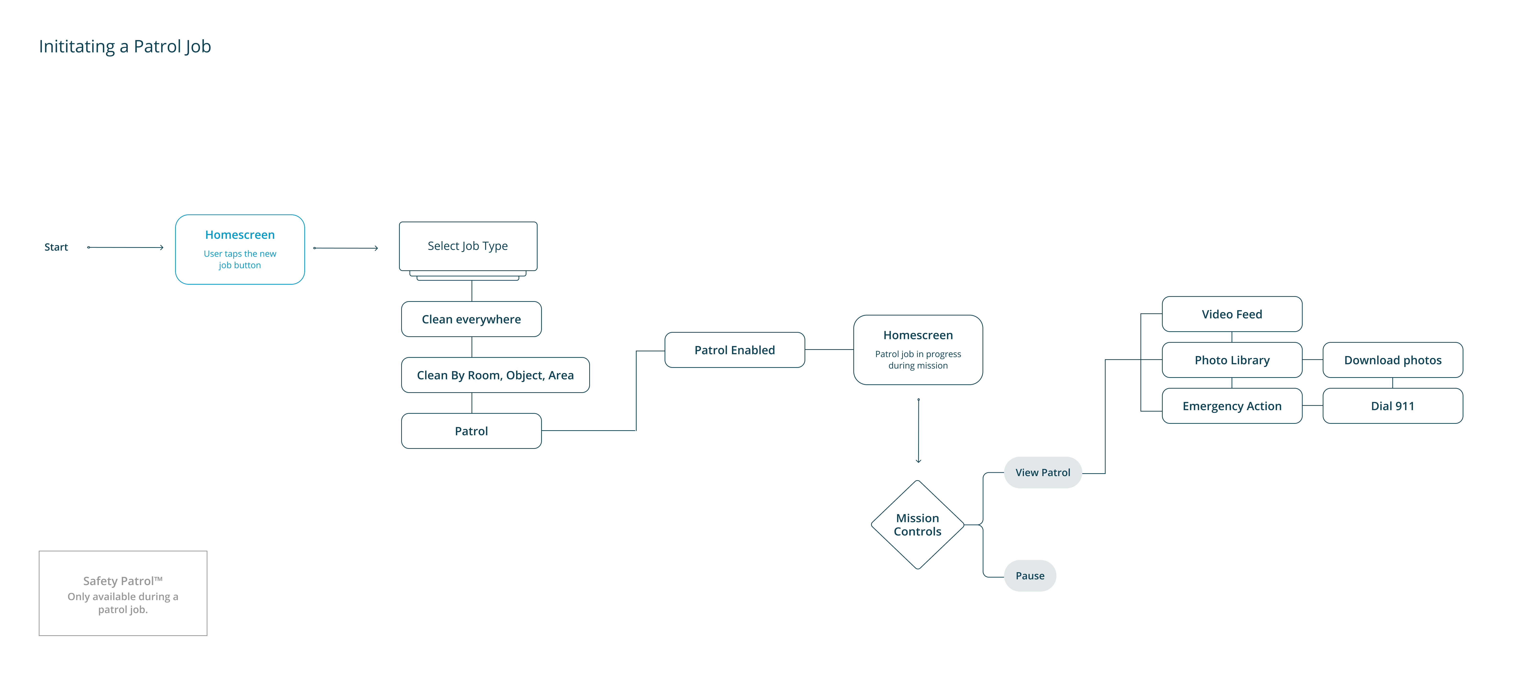
Wireframe iterations focused on testing out different ways to represent patrol job running, patrol report, and new job flow.
We went through many rounds of design reviews to see which functionality addresses the right user issues most intuitively. The feedback from my team allowed me to further improve the user experience and support future scalability.
Deliverables
High-Fidelity Screens
Interactive Prototype

A new feature to keep your home safe while your gone, before you leave your home simply select areas in your home you want to protect and your Roomba will notify you when it detects suspicious activity! When an intruder is detected, your Roomba will capture video / images of the incident and save them to your phone.

Reflection
In designing a solution on a short deadline, I quickly realized that having regular syncs with your teams is the key to moving in a fast-paced environment.

Embracing Uncertainty
Throughout my internship, I was faced with ambiguity and challenging projects. I was expected to re-scope my project based on business needs. I had to adapt to changes quickly, learn to be comfortable with not knowing, and to keep an open mind while setting realistic expectations and priorities to push my project forward.
Getting Critical Feedback
Feedback sessions and 1-1's with cross functional partners to receive and give feedback. As much as I valued getting feedback, everyone on the team was eager to hear my opinions and I tried to provide thoughtful feedback and think about what direction I can push the team towards.
Sometimes when my cross-functional partners provided conflicting feedback it was challenging to find a balance and bring my designs to an agreement, but I learned to understand and empathize with their positions. A product manager might advocate for designs that align more closely with the product roadmap while an engineer might prefer designs that can be implemented effectively. Understanding different internal goals and trying to bridge the gap was a fun challenge.
A special thanks to Nat Jabbawy (Design Manager), Craig Butterworth (Sr. Product Designer), Sam Hong (Sr. Product Designer), Rick Hoobler (Director of Design), Samantha Estevez, & many more.